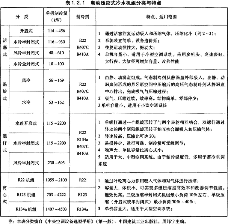
1.2 电动压缩式冷水机组 1.2.1 分类与特点(表1.2.1) 1.2.2 主要技术指标 1 机组名义工况条件见表1.2.2-1。 2 机组名义工况能源效率限定值见表1.2.2-2。 3 机组能源效率等级指标见表1.2.2-3。 4 公共建筑节能设计标准要求的机组性能系数(COP)下限值见表1.2.2-4。 5 公共建筑节能标准要求的机组综合部分负荷性能系数(IPLV)下限值见表1.2.2-5。 6 机组正常工作温度条件范围见表1.2.2-6。 7 机组实测性能允许偏差限值见表1.2.2-7。 1.2.3 相关标准 《蒸汽压缩循环冷水(热泵)机组工商业用和类似用途的冷水(热泵)机组》GB/T 18430.1-2001。 《蒸汽压缩循环冷水(热泵)机组户用和类似用途的冷水(热泵)机组》GB/T 18430.2-2001。 《冷水机组能效限定值及能源效率等级》GB 19577-2004。 《制冷和供热用机械制冷系统安全要求》GB 9237-2001。 《离心式冷水机组》JB/T 3355-1998。 《采暖通风与空气调节设计规范》GB 50019-2003。 《公共建筑节能设计标准》GB 50189-2005。 1.2.4 设计选用要点 1 设计选型时应根据空调系统负荷及运行工况选取额定负荷及部分负荷下性能系数高的机型。 2 冷水机组在名义工况下各类机组的单机调节范围为:活塞式25%、50%、75%、100%,螺杆式10%~100%,离心式单级压缩30%~100%,三级压缩10%~100%。 3 机组运行条件与名义工况条件不同时,应对机组制冷量进行必要的修正。有特殊要求时应向生产厂家声明。 4 根据国家环保政策和制冷剂限禁用时间表选择制冷剂类型,并根据不同制冷剂的特性考虑机房的通风设施。 5 选用机组时应注意机组的电源要求与工程实际供电条件是否匹配,条件允许时大型离心机组宜选用10kV高压机组,以减少变压设施。 6 水冷式机组选型范围见表1.2.4。 7 为更好的节能,近年来新研发出带热回收的冷水机组,在条件符合的情况可优先选用。 8 选用冷水机组时,应注意名义工况的条件,国产机组的名义工况应符合表1.2.3-1的数值。冷水机组的实际产冷量与下列因素有关: 1)冷水出水温度和流量。 2)冷却水的进水温度、流量以及污垢系数。 9 选用冷水机组时,应注意该型号机组的正常工作范围,主要是主电机的电流限值是名义工况下的轴功率的电流值。对离心式冷水机组,还应考虑远离喘振区。 10 在设计选用中应注意:在名义工况流量下,冷水的出口温度不应超过15℃,风冷机组室外干球温度不应超过43℃。若必须超过上述范围时,应了解压缩机的使用范围是否允许,所配主电机的功率是否足够。 1.2.5 施工安装要点 1 设备基础应待机组到货后,校对好尺寸再行施工。机组就位后应找正水平,其纵横向水平度允许偏差为1/1000。 2 机组安装在室内时,应考虑机房的消声与隔声;安装在室外时,应考虑机组噪声对周围环境(特别是对居住建筑)的影响,并应采取电气控制设备的防雨、防结露措施。 3 机组减振器的压缩量应一致,其偏差应不大于2mm。 4 连接机组的管道应采用柔性接头,不允许管道的重量由机组承担。 5 大型机组应有吊装设施。机房高度应考虑吊装设备的起吊空间。 6 机组吊装时应使用机组的吊装点,不准在机组上随意捆吊。 1.2.6 技术经济分析 1 机组正常工作统计使用寿命见表1.2.6-1。 2 机组出厂价格比较见表1.2.6-2。 3 机组选用经济性参照表见表1.2.6-3,其中A、B、C表示优先顺序。