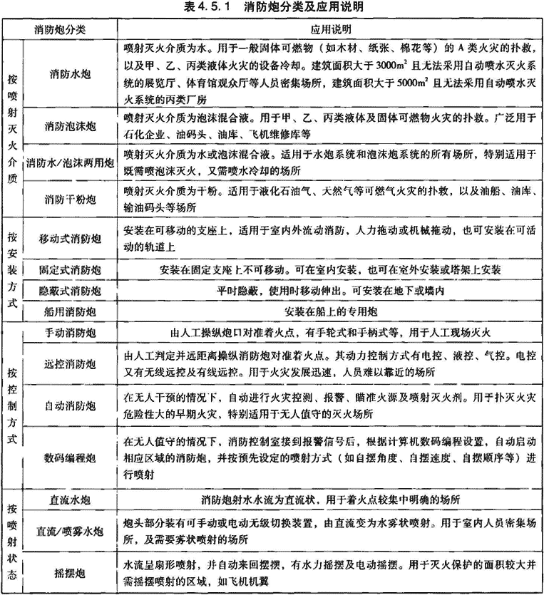
4.5 消防炮 4.5.1 概述 1 定义:水或泡沫混合液流量大于16L/s或干粉喷射率大于7kg/s,以射流形式喷射灭火剂的装置。国家标准规定的水炮最小流量为20L/s,泡沫炮最小流量为24L/s。 2 消防炮分类及应用说明见表4.5.1。 3 消防炮标记 1)消防炮命名由三部分组成 2)示例 示例1:喷射介质为水,驱动方式为电动,额定流量为60L/s的远控消防水炮,型号标记为PSKD60。 示例2:喷射介质为泡沫,驱动方式为液动,混合液流量为32L/s的泡沫炮型号标记为PPKY32。 示例3:喷射介质为泡沫或水,驱动方式为电动,泡沫混合液和水的额定流量为64L/s的远控消防泡沫-水两用炮,型号标记为PLKD64。 4.5.2 技术性能 1 水炮性能参数见表4.5.2-1,泡沫炮性能参数见表4.5.2-2。 2 消防炮俯仰及水平回转角度 1)地面固定式消防炮最小俯角≤-15°,最大仰角≥60°。举高固定式消防炮最小俯角≤-70°,最大仰角≥+40° 注:表中泡沫炮,由外部设备提供泡沫混合液,其混合比应符合6%~7%或3%~4%的要求。配备自吸装置的泡沫炮,可以比表中规定的射程小10%,其混合比也应符合6%~7%或3%~4%的要求。 2)地面固定及举高固定式消防炮水平回转角≥180°。 3 性能要求 1)外观应光洁,铸件无裂纹、气孔、缩孔、砂眼等,焊缝应平整均匀,不得有未焊透、烧穿、疤瘤及其它有损强度的缺陷。外表涂漆层应光洁均匀,无气泡、明显流痕、龟裂等现象。 2)消防炮应采用耐腐蚀材料制造或其材料经防腐蚀处理,使其满足使用环境和介质的防腐要求。 3)消防炮的俯仰回转机构、水平回转机构、各控制手柄(轮)应操作灵活,传动机构安全可靠。消防炮的俯仰回转机构应具有自锁功能或设锁紧装置。 4)消防炮的水压密封性能及水压强度性能应符合《消防炮通用技术条件》GB 19156-2003的要求。 4 材质:消防炮材质有铸铁、铸铜、铝合金、钢、不锈钢等,根据使用条件及设计要求选用。 4.5.3 自动炮灭火系统 1 双波段火灾探测自动炮灭火系统 采用红外CCD传感器(黑白摄像头)和彩色CCD传感器(彩色摄像头),获取火灾的红外图像和形象图像,转换为电信号传至信息处理主机,计算机软件对序列图像进行分析比较,以确认是否火灾。如果火灾,则声光报警,并与其他控制设备联动。消防炮上的定位器向控制主机提供现场火灾的空间定位信号,解码器接受火灾指令,启动消防炮扫描、定位、开消防泵及电动阀、喷水灭火。当熄灭后,摄像头照出的图像已没有火灾,自动停泵关阀。双波段火灾探测自动炮系统流程图见图4.5.3-1。 2 红外线探测器自动寻的消防炮灭火系统 该系统是在消防炮的前端安装有红外探测器(热成像摄像机),随炮头转动而发现火灾,这就是一级探测,火灾的红外辐射被转化为电信号,经计算机筛选,排除其它干扰信号并确认火灾后,消防炮的水平找火机构驱动消防炮水平旋转探测,以确认着火点,这是二次探测,然后垂直找火机构驱动消防炮垂直转动,调整俯仰角,最后确认并瞄准着火点,这是第三次探测。通过三次探测、确认后,即自动开启水泵、阀门等,将灭火剂喷向目标。火灾扑灭后,自动停泵关阀,恢复至设备初始状态。其系统流程图见图4.5.3-2。 3 数字图像自动消防炮灭火系统 火灾发生时,数字图像火灾探测器(摄像机)将图像传至主计算机,计算机的专用软件模拟人的视觉原理,对火灾图像进行动态分析,区别其他光源以确认是否火灾。炮头上的火灾定位器可以跟踪移动火源和多点火源对火灾进行智能识别,将着火点的空间坐标传输给系统控制主机,以实现对消防炮系统的集中控制和管理。当系统放在自动档时,自动定位系统可根据火灾信号自动精确瞄准着火点,启动消防泵,开阀喷水灭火,火灾扑灭后,计算机根据火灾信号确认已经扑灭,则自动发出指令停泵关阀。其系统流程如图4.5.3-3。 4 所有自动炮灭火系统均有三种控制方式,即自动控制、消防中心远程手动控制、现场手动控制。远程控制尚有无线远控及有线远控,订货时需要向厂商说明。 4.5.4 选用要点 1 首先应根据规范、综合保护对象、现场环境等情况,确定消防炮额定工作压力、额定流量、额定射程及控制方式等性能参数。 2 两用炮的流量及射程应满足喷泡沫时的要求。 3 当设计计算得出的射程不能满足消防炮布置的要求时,应调整原设计消防炮的数量、布置位置或规格型号,直到达到要求。 4 室内消防炮的数量不应少于两门,并应能使两门消防炮的射程同时到达被保护区域的任一部位。 4.5.5 施工安装要点 1 消防炮安装应在供水管系统试压、冲洗合格后进行。 2 消防炮根据保护场所的要求可在地面安装或在高空安装,也可设置消防炮平台,其布置的高度及位置应保证消防炮的射流不受上部建筑构件的影响及地面设施的遮挡。 3 消防炮平台、支架等结构除满足消防炮正常使用要求外,还应能承受消防炮喷射反力的要求。消防炮安装要牢固,并不得妨碍其自由转动。 4 当消防炮为电动时,若安装在防爆区域,应采用防爆电机及可隔爆的装置。 4.5.6 参考价格:电动消防炮价格与流量、压力、材质等有关,常用的价格区间约9~15万元/台。自动消防炮控制系统综合造价(包括探测及控制系统)10~14万元/套,当控制的消防炮数量少时,综合价格还将增加。 4.5.7 相关标准、规范 《固定消防炮灭火系统设计规范》GB 50338-2003。 《消防炮通用技术条件》GB 19156-2003。 《远控消防炮系统通用技术条件》GB 19157-2003。 《自动消防炮灭火系统技术规程》CECS 245:2008。